学校首页
首页
系部概况
师资队伍
党建工作
教学科研
学生管理
招生就业
工会之家
资料下载
通知公告
当前位置:
首页
·
通知公告
· 正文
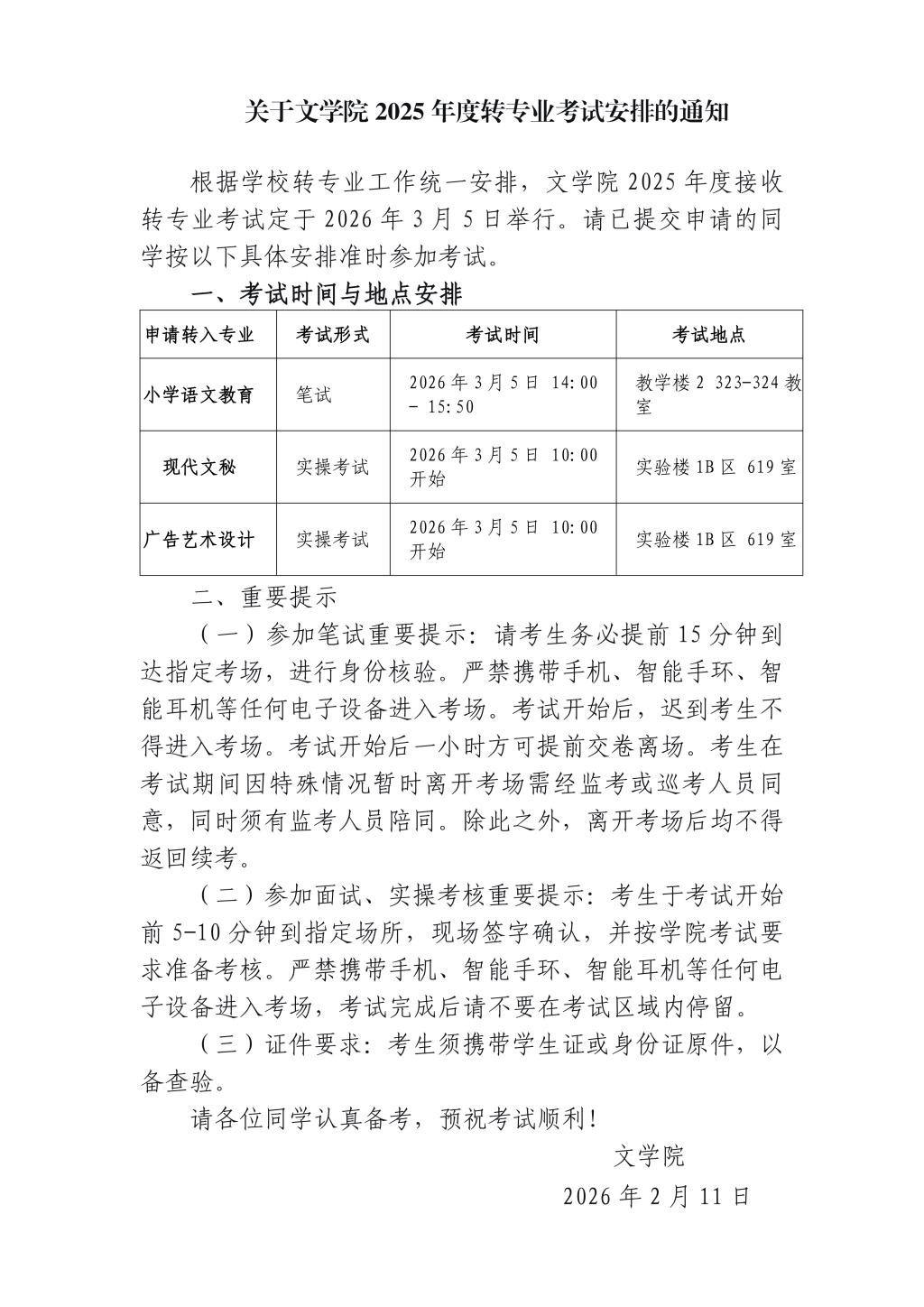
关于文学院2025年度转专业考试安排的通知
日期:2026-02-11 信息来源: 点击数:
下一条:
朝阳师范学院专业毕业要求评价管理实施办法(试行)
地址:辽宁省朝阳市双塔区龙山街四段966号 电话:0421-6681838 邮编:122000